Peak To Peak Detector Op Amp : You can wait 1 us or 1 second for a peak to arrive.

Peak To Peak Detector Op Amp : You can wait 1 us or 1 second for a peak to arrive.. R4 is just to provide a bias current path to. Peak detectors come in many different types, from very simple to rather complex. It has a high open loop gain, high input impedance and low output impedance. It's completely up to you and usually depends on what you are sampling. The ubiquitous ua741 was released in 1968 and is considered …

Peak detectors capture the extreme of the voltage signal at its input. Basic peak detector circuit and op amp lm741 based peak. To avoid this, we need to include a diode into the loop of the op amp, as shown in figure 24. However, when i add a capacitor or an rc circuit as the load to the vout node, the output goes to zero, rather than detecting the peaks. It's completely up to you and usually depends on what you are sampling.

THE OP AMP PEAK DETECTOR | My Circuits 9
THE OP AMP PEAK DETECTOR | My Circuits 9 from 4.bp.blogspot.com
A diode puts the peak voltage on a capacitor. There are 4 op amps in an lm324 package so it would require 6 op amp packages for your 24 channels. Dragos ducu, microchip technology inc. It's completely up to you and usually depends on what you are sampling. However, when i add a capacitor or an rc circuit as the load to the vout node, the output goes to zero, rather than detecting the peaks. Let us assume that all are ideal. To avoid this, we need to include a diode into the loop of the op amp, as shown in figure 24. R4 is just to provide a bias current path to.

The circuit does not require any complex component in order to determine.

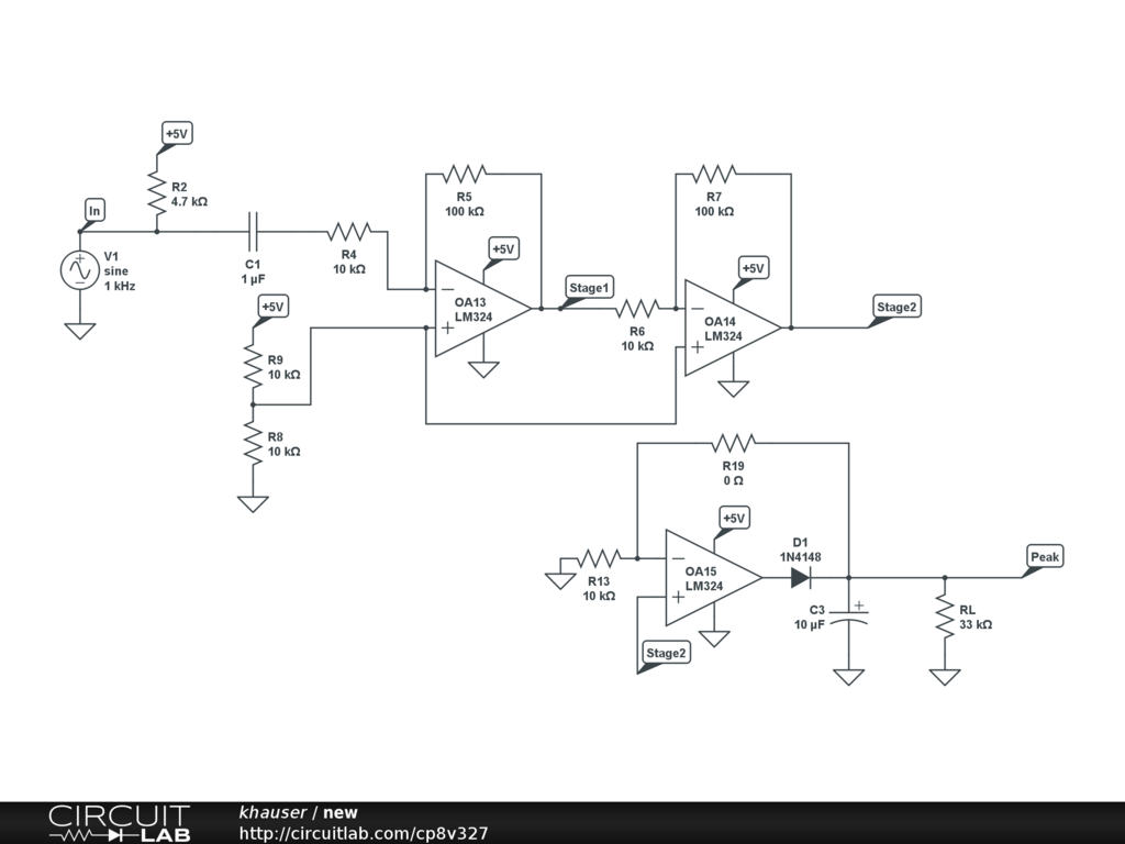
The amplified signal enters the peak detector circuit. Combining this new amplifier with fast op amps to obtain the best features of both is also interesting, particularly since the composite. This is a peak detector circuit that can detect the peak of an input analog signal with more precision than a simple peak detector. A diode puts the peak voltage on a capacitor. Will the following circuit work? There are 4 op amps in an lm324 package so it would require 6 op amp packages for your 24 channels. It's completely up to you and usually depends on what you are sampling. Keeping in mind that the op amp has a certain slew rate, in which it can amplify voltage per unit time, the op amp will only be able to properly amplify signals up to a. R4 is just to provide a bias current path to. But in practice, output is taken across some load rl, so when input voltage decreases capacitor discharges through load rl. Op amp rectifiers, peak detectors and clamps. Peak detectors come in many different types, from very simple to rather complex. In many applications, the voltage drop is not desired.

The circuit works as expected with these values (it preserves the positive parts of the input). It has a high open loop gain, high input impedance and low output impedance. This is a peak detector circuit that can detect the peak of an input analog signal with more precision than a simple peak detector. It stores the maximum value of the input signal for a very. Combining this new amplifier with fast op amps to obtain the best features of both is also interesting, particularly since the composite.

What is a peak detector? Definition, circuit working and ...
What is a peak detector? Definition, circuit working and ... from electronicscoach.com
This article is devoted to compare two kinds of peak detectors with single opamp feedback loop, and double opamp feedback loop. Combining this new amplifier with fast op amps to obtain the best features of both is also interesting, particularly since the composite. Dragos ducu, microchip technology inc. Peak detectora peak detector determines the peak voltage on an ac wave and converts it into a dc voltage. Peak detector circuit explained подробнее. It's completely up to you and usually depends on what you are sampling. There are 4 op amps in an lm324 package so it would require 6 op amp packages for your 24 channels. I would like to use just one of.

By watching this video you will learn the following topics:

Let us assume that all are ideal. R4 is just to provide a bias current path to. Peak detector circuit using opamp. Keeping in mind that the op amp has a certain slew rate, in which it can amplify voltage per unit time, the op amp will only be able to properly amplify signals up to a. It basically follows the input voltage and stores the peak voltage. Basic peak detector circuit and op amp lm741 based peak. It all depends on the application, and how long the peak value needs to be retained. By watching this video you will learn the following topics: Для просмотра онлайн кликните на видео ⤵. The circuit does not require any complex component in order to determine. You can wait 1 us or 1 second for a peak to arrive. To avoid this, we need to include a diode into the loop of the op amp, as shown in figure 24. It stores the maximum value of the input signal for a very.

Operational amplifier ad8066 combines high speed 180v/us (145 mhz) and small input current ~1 pa, which make it good candidate for peak detector schematic. Let us assume that all are ideal. Peak detectors capture the extreme of the voltage signal at its input. So what exactly will the peak circuit output be going to? This is a peak detector circuit that can detect the peak of an input analog signal with more precision than a simple peak detector.

Full Wave Precision | Half Wave rectifier circuit using op ...
Full Wave Precision | Half Wave rectifier circuit using op ... from www.eleccircuit.com
Peak detector circuits are used to determine the peak (maximum) value of an input signal. There are 4 op amps in an lm324 package so it would require 6 op amp packages for your 24 channels. It's completely up to you and usually depends on what you are sampling. This video introduces a simple peak detector circuit, illustrates some of its limitations, and then discusses how an op amp can. A linear amplifier like an op amp has many different applications. Let us assume that all are ideal. They can also be used to capture the instantaneous voltage peaks from a power amp, and may be used for analysis (is my amp powerful. Will the following circuit work?

By watching this video you will learn the following topics:

Peak detector circuit using opamp. Hence called as peak detector. Posted on 11/01/202111/01/2021 author abhishek singh a peak detector circuit is used to determine the maximum (peak) value of an input signal. Basic peak detector circuit and op amp lm741 based peak. Для просмотра онлайн кликните на видео ⤵. But in practice, output is taken across some load rl, so when input voltage decreases capacitor discharges through load rl. If it goes directly to an a/d converter input, what's the model? Will the following circuit work? Finding the leak in an opamp peak detector circuit. Op amp rectifiers, peak detectors and clamps. Peak detectora peak detector determines the peak voltage on an ac wave and converts it into a dc voltage. There are 4 op amps in an lm324 package so it would require 6 op amp packages for your 24 channels. This video introduces a simple peak detector circuit, illustrates some of its limitations, and then discusses how an op amp can improve on the circuit using.

Related : Peak To Peak Detector Op Amp : You can wait 1 us or 1 second for a peak to arrive..